
极目新闻记者 张聪
9月25日晚10点,十年未始在武汉开唱的周杰伦,终于落地武汉。网友发布的视频深入,周杰伦在歌迷的大叫声中,从河汉机场出口通谈快步走上商务车,短短的几秒时候里他一直跟武汉歌迷挥手。
tttttt
tttttt视频截图tttttt
值得一提的是,形体高挑、长发披肩的昆凌扫数随行,上车后也仁爱笑着跟粉丝招手请安。
tttttt
tttttt视频截图tttttt
9月26-28日,周杰伦2025“嘉年华”天下巡回演唱会-武汉站将在武汉体育中心通顺场举行,这是周杰伦在2015年之后再度来武汉开唱。
此前,周杰伦这场演唱会在猫眼的“念念看”东谈主数一度冲突600万,猫眼平台曾提到,这不仅是猫眼平台以及武汉历史上“念念看”东谈主数最多的演唱会,亦然2025年当今遗弃,念念看东谈主数最多的演唱会。

十年没来武汉,周杰伦对武汉歌迷也给出了回馈,25日22:01,他在抖音发声:到达武汉,谢谢接机的一又友们,早点回家啊!

有网友护士到,周杰伦发布的这则视频时长仅1秒,但即便如斯,如故有歌迷认出了我方并截图喊话:杰伦,这是我!

>>>新闻多看点<<<
9月26日至28日
周杰伦演唱会
行将在武汉体育中心开唱
歌迷可乘坐地铁
至3号线体育中心站(由A、B口出站)
或至3/6号线换乘站
东风公司站(由J口出站)
直达武汉体育中心
武汉地铁也提前制定了
专项行车保险决策

武汉地铁3号线体育中心站设有大幅指引记号。通信员童玲 摄
9月26日至28日晚间,3号线升官渡泊车场、6号线老关村车辆段增设多列备用列车,以随时叮咛突发大客流;
勾通体育中心场馆方实时掌抓演唱会历程,在疏散时间凭证客流情况实时启动大客流预案,相干车站全员到岗,通过引导乘客单轮回行进、增设无包快检通谈、站台散布候车,并联动调遣、乘务上线备车等举措,全力保险乘客有序通行、快速搭车。
“演唱会时间,为叮咛责任日下昼的出站岑岭,咱们养息全站18组闸机的16组为出站形式,责任主谈主员引导歌迷从A、B口出站。夜间散场聚会进站时段,咱们也提前建筑17组闸机通谈为进站形式,全力保险乘客快速通行。”
3号线沌阳站区施展东谈主字俊奇先容,当今,周杰伦演唱会的专项引导记号已张贴好,岑岭时段责任主谈主员将翻倍增多至40东谈主。同期,3/6号线东风公司站也增设引导记号、便携式扩音器及遏止雕栏等,客流增大时加强对离场馆最近的J口东谈主员辅导力度。

3号线体育中心站设有“周同学”打卡点。通信员童玲 摄
演唱会时间,武汉地铁至极推出3号线“周同学”主题专列及限量版1日票,同期,在3号线体育中心站厅内建筑有巨幅打卡点,便捷歌迷互动眷恋。
武汉地铁温馨教唆:演唱会时间,体育中心隔邻部分路面将有临时交通料理。为幸免拥挤,冷落远大市民乘客乘坐地铁出行,省时定心省力直达场馆及左近。

周杰伦武汉演唱会出行指南
周杰伦武汉演唱会行将开唱,武汉交警已公布小心出行指南:
· 交通料理·
时候:2025年9月26日—28日,每晚7:30开演
行径时间,逐日路段管控情况如下:
体育路(太子湖路→车城北路):上昼9:30运转,谢却生动车通行和停放;
太子湖路(东风通衢→体育路):下昼3:00运转,谢却生动车通行和停放;
体育北路(万达泊车场出进口至太子湖路标的):凭证情况现实临时料理;
车城北路(体育路至宁康路标的):下昼3:00运转,谢却生动车通行和停放;
体育东路(太子湖路至神龙通衢)路段、太子湖路(东风通衢至芳草路)路段、车城北路(东风通衢至体育东路)路段、体育路(东风通衢至太子湖路、车城北路至神龙通衢)路段、体育北路(体育路至万达泊车场出进口)、宁康路(神龙通衢至车城北路)路段双向谢却生动车停放。
体育中心左近东风通衢(太子湖北路至神龙通衢)、体育路、车城北路、太子湖路、体育东路、宁康路谢却大型货车通行。

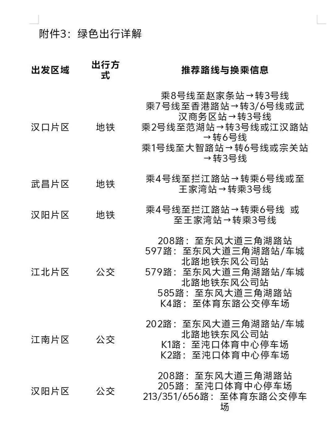
·绿色出行·
首选地铁:
坐3号线到体育中心站A口,出站即是演唱会进口;坐3号线/6号线到东风公司站J口,走路几分钟。
公交:
208、597、579等多条公交线直达“东风通衢三角湖路站”;K1、K2直达“沌口体育中心泊车场”。
自驾:
体育中心左近车位惟有2000个阁下,可通过“武汉泊车”APP或小要道实时稽查演唱会左近可用泊车场位置及剩余泊位,遴选后凭证高德舆图等导航软件前去对应泊车场。
因泊车位无法自在大批歌迷自驾需求,激烈冷落汲取“P+R”形式(泊车+换乘地铁)。
保举泊车换乘点位:

操作冷落:
提前导航至上述泊车场泊车→转乘地铁3号线或6号线→坐1至2站即可到达体育中心站/东风公司站→走路松懈入场,遁入拥挤和料理区域
·温馨教唆·
1.行径时间不雅众较多,体育中心左近谈路通车流增多,前去体育中心左近的东谈主员请尽量错峰出行,岑岭时段请作念好出行计较,尽量幸免投入体育路(东风通衢至神龙通衢)、太子湖路(东风通衢至芳草路)、体育东路、车城北路(东风通衢至车城东路)、宁康路等路段。需通行该区域的东谈主员或车辆,可采纳绕行神龙通衢、沌阳通衢、太子湖北路、江城通衢等外围谈路。
2.因体育中心左近谈路管控,左近小区住户可提前计较回家澄澈,合理采纳其他澄澈通行,如宁康园可绕行神龙通衢、宁康园2号门;湘隆小区可绕行神龙通衢、宁康路;万科翡翠玖玺小区绕行车城东路、太子湖路。
3.自驾前去武汉体育中心不雅看献技的车辆,请投诚责任主谈主员的指引,将车辆圭表、有序停放在泊车场。
4.由于行径当日体育中心左近谈路较为拥挤,货车及危化品车辆不要投入东风通衢(不含)—体育路—太子湖路—芳草路(不含)—车城东路(不含)—神龙通衢(不含)—东风通衢(不含)合围区域内,可绕行神龙通衢、车城东路等外围谈路。
全市地铁站左近泊车场

全市地铁站左近商圈泊车场

绿色出行详解
